一、项目基本情况
采购单位:中智关爱通(上海)科技股份有限公司
采购方式:公开询比(通过对比供应商报价、方案等择优确定合作方)
服务周期:自合同签订之日起至服务结束
服务内容: 为中智关爱通新职场办公区域提供品牌文化墙的整体设计、制作及现场安装服务。服务范围包括但不限于平面设计、效果图呈现、物料制作、运输、现场施工安装及后续基础维护支持,需符合企业品牌形象展示与企业文化传达要求。
采购项目最高限价:最高限价30万元,超过最高限价的申请将被否决。
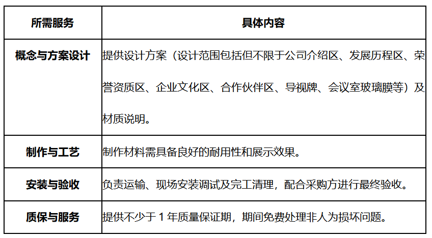
采购需求:

二、资格要求
1.资质要求
具有独立承担民事责任能力的法人或其他组织,提供有效营业执照。
具备广告设计、图文设计制作或文化墙制作相关经营范围。
2.业绩要求
2022年1月1日以来,至少具有2项品牌文化墙设计制作案例(需提供成果照片证明)。
3.信誉要求
在“信用中国”网站 (www.creditchina.gov.cn) 或链接至中国执行信息公开网(http://zxgk.court.gov.cn/shixin/)中被列入失信被执行人名单的报价人,其提交的报价比选文件将视为无效。
在国家企业信用信息公示系统(www.gsxt.gov.cn) 中被列入严重违法失信企业名单的报价人,其提交的报价比选文件将视为无效。
在 2022年1月1日至本项目比价截止日期间,竞价人(单位) 和法定代表人没有被人民法院生效判决认定为行贿犯罪的(包括行贿罪、单位行贿罪、对单位行贿罪、介绍贿赂罪等)
三、采购流程
1.采购文件的获取
凡有意参与的潜在供应商,请于2026年4月1日中午12:00(北京时间)前,通过邮件发送参与申请并将资格要求证明文件扫描件发送至采购人邮箱【enid.xu@guanaitong.com】。审核通过后,采购人将通过电子邮件发送询比文件。
2.评审办法
我司将组织评审团对提交的有效材料进行评审,最终以综合评分选定采购合作商,并以书面形式通知。
四、发布公告的媒介
1.本次询比公告在中智关爱通官网-采购公告(https://www.guanaitong.com/list-92-1.html)上发布,其他媒介转载无效。
2.中选结果公示将在中智关爱通官网-采购公告(https://www.guanaitong.com/list-92-1.html)上发布。
除上述外,我公司不在其他任何网站、论坛等媒介上发布任何采购信息,其他任何媒介上转载的、以我公司为采购主体的采购信息均为非法转载,均为无效。
五、对本次采购提出询问,请按以下方式联系
项目联系人:许女士
电子邮箱:enid.xu@guanaitong.com
免责声明 :
本网站内容部分来自内容作者或互联网自动抓取。相关文本内容仅代表本文作者或发布人自身观点,不代表关爱通观点或立场。关爱通力求此信息所述内容及观点的客观公正,但不保证其内容的准确性、完整性,也不保证未来内容不会发生变更。 如本网展示内容的作者及编辑认为其作品不宜上网供大家浏览,或不应无偿使用,请及时用电子邮件或电话通知我们,关爱通会及时采取合理措施,避免给双方造成不必要的经济损失。